时间:2025-12-03 04:28:18 浏览量:
12月1日,港交所官网显示:上海林清轩生物科技股份有限公司(下称“林清轩”)的上市申请状态已变更为“失效”。
就此事,林清轩回应称:“因审计报告有效期届满,公司出现上市申请资料‘失效’情况,这是港交所的正常流程机制,不意味着上市工作终止或暂停。公司将尽快更新招股书重新上传,目前已获得证监会备案通知书”。
5月29日,林清轩向港交所主板递交上市申请,中信证券、华泰国际为联席保荐人。
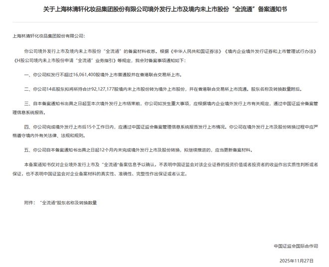
11月27日,中国证监会国际合作司发布《关于上海林清轩化妆品集团股份有限公司境外发行上市及境内未上市股份“全流通”备案通知书》,对该公司境外发行上市及“全流通”事项予以备案确认。
根据备案通知,林清轩拟发行不超过1606.1万股境外上市普通股并在香港联合交易所上市。同时,公司14名股东拟将所持合计9212.7万股境内未上市股份转为境外上市股份,在香港联合交易所上市流通。

值得关注的是,今年8月初,中国证监会在公布的境外发行上市备案补充材料清单中,对林清轩提出进一步说明要求。
监管关注的核心问题涉及多个关键领域:包括近12个月新增股东的股权转让定价依据与合规性;旗下App、小程序等平台在个人信息收集与数据安全方面的合规情况;欠缴社保公积金以及过往虚假宣传处罚的整改效果;业务范围是否涉及外资准入限制领域;以及参与“全流通”股份的权利完整性等。

其中,证监会质询的首个问题直接指向林清轩上市前发生的股权变动。2024年8月,雅戈尔时尚以7185.5万元收购了林清轩4.49%的股权,以此计算,当时林清轩估值约为15.59亿元。
然而,不到一年后的2025年5月,就在林清轩正式递交上市申请前夕,包括海纳华(上海)、杭州源琛、上海涛敏在内的多位股东却相继出售所持股份,而此时公司的估值已飙升至38.25亿元,不到一年实现翻倍增长。
更值得关注的是,在这一轮股权转让中,多家长期陪伴林清轩成长的机构股东选择了清仓退出。例如,金华益财、杭州源琛等投资机构在持有股权四年后,最终实现的年化收益率仅约5%。而如果林清轩能成功上市,其能获得的收益远不止如此,此时选择退出,直观反映出老股东对其上市前景缺乏信心。
招股书显示,根据灼识咨询的资料,于2024年,按零售额计,林清轩在中国所有高端国货护肤品牌中排名第一,也是中国前15大高端护肤品牌(包括国货及国际品牌)中唯一的国货品牌。
目前,林清轩拥有188个SKU,产品线覆盖精华油、面霜、爽肤水、乳液、精华液、面膜、防晒霜等全护肤链条。其中,精华油、面霜、精华液、防晒霜构成了品牌的四大核心品类。

其中,精华油一直是公司收入最高的品类,2022年至2024年,精华油给公司带来的收入从2.18亿元增长至4.48亿元,占比从31.5%升至37%。截至2024年年底,自山茶花精华油推出以来,累计销量已突破3000万瓶,妥妥的“爆款担当”。
整体来看,2022年至2024年,林清轩实现营收6.91亿元、8.05亿元、12.1亿元,年复合增长率高达32.5%。同期,经调整净利润分别为366万元、8846万元、2亿元,盈利能力稳步增强。
但是盈利能力增强的另一面,是高企的营销投入。2022年到2024年,公司销售及分销开支分别为5.09亿元、4.86亿元和6.89亿元,其中,营销及推广开支分别为2.08亿元、1.87亿元和3.65亿元,分别占同期总营收的30.1%、23.23%和30.17%。这意味着,林清轩每卖出100元就会拿出约30元做营销。据此计算,林清轩在2024年的营销推广投入同比增长95%,三年里仅打广告就“烧掉”7.6亿元。
与上亿元投入的销售费用相比,林清轩期内的研发费用则仅在千万元左右。2022年至2024年,公司研发投入分别为2112万元、1974.5万元和3040.4万元,占营收比重仅为3.06%、2.45%和2.51%,三年累计投入研发尚未过亿。
2021年,公司曾因宣传产品具备“修复皮肤”功效被上海浦东市场监管部门罚款5万元,问题在于该产品实则仅具备“修复皮肤屏障”这一限定性功能,表述存在误导。
今年2月18日,因线下门店广告中打出“山茶花抗老修护专家”的宣传语,涉及两款并未获得“抗老”或“抗衰”功效认证的产品,林清轩被北京市朝阳区市场监管局认定为“广告宣传内容与化妆品实际功效不符”,并处以2.1万元罚款。
对此,创始人孙来春在2月26日通过微博回应:“面对问题,不逃避。我们有明确的药监局审批功效‘抗皱、修护、紧致’,但门店写成‘抗老’确实不符合法规,需整改。”

截至12月1日,黑猫投诉平台上,共有370条投诉中包含搜索词“林清轩”,主要集中在过敏反应、退款难等问题。
11月8日,一消费者投诉称,在暴躁少女直播间购买的林清轩商品使用后出现过敏,随后联系客服询问使用一次能否退货,商家表示可以,退回商品后商家却要折价退款。
11月28日,另一位消费者表示,购买了价值799元的林清轩山茶花抗皱修护精华油,在11月17日收到货品以后使用的二天出现,左眼双眼皮红肿痒,右眼下角红肿发痒,继续用了一天后,下巴冒出了一片白色脓包的痘痘,与商家协商退货退款后退回了商品。但商家却拒绝退款,出具医院诊断单后,商家仍拒不退款。

据悉,彼时,林清轩黑金面霜50ml价格为730元,显示购买产品赠同款正装,虽然相当于买一赠一,但仍有消费者认为“价格已经媲美大牌价,不划算”。对此,孙来春曾在社交媒体回应称:“不知道是LAMER的员工还是顾客,在直播间骂我们是‘乡巴佬面霜’,很无奈,也很无聊。”
此前推出的“沉迷山茶花”香水,定价同样“敢标”:75ml售价1702元,比不少国际大牌还贵。后来调整至1498元,但目前官方旗舰店已下架该款产品。
港交所的“失效”通知,像一面镜子,映照出这家高端国货品牌风光背后的“裂痕”。林清轩的下一步,既要更新材料,更要回答市场拷问:如何重构真正匹配“高端”定位的商业与增长逻辑?
特别声明:以上内容(如有图片或视频亦包括在内)为自媒体平台“网易号”用户上传并发布,本平台仅提供信息存储服务。
高铁上多名大姨大声唱歌,邀请其他乘客点歌,被乘警提醒后称“大家都认同”,后排男生:我反对!
杜兰特32+9火箭不敌爵士结束3连胜,申京31+8+14马尔卡宁29+8
对话祁素彬:放高风筝后,也要不停的拽线超级增程首发华为DriveONE下一代增程发电机
鲁超苏超双冠“牵手”!泰安↔泰州互送旅游大礼,3212号段市民游泰山专享年卡礼包
《湮灭之潮》制作人付坤首谈:圆桌精神、骑士战斗与 “中国人的世界故事”





