时间:2024-08-21 01:50:42 浏览量:
月 活用户破3亿人的小红书,如何被称为“你的生活指南”?小红书平台从成立起截止2024年7月的内容生态、商业变现方式又是如何?知微报研结合相关数据,从平台概况、内容生态、商业化和舆情表现4个方面进行分析,出品报告《看懂小红书,年轻人热爱的生活百科全书》,为品牌及KOL运营提供资料参考。

2020年后,小红书开始扶持更多垂类赛道,借此推动平台内容破圈。推出创作者扶持计划、男性内容激励计划,发布生活趋势报告,力争从女性垂类社区向生活百科类社区发展。
2019年,小红书教育学习类笔记发布量上涨6.4倍,摄影类上涨6.2倍,体育赛事类上涨8.4倍,运动健身类上涨1.6倍,宠物类上涨1.6倍,科技数码上涨1.7倍。

据知微媒鉴数据,结合小红书内容领域博主粉丝量TOP3来看,搞笑/母婴/美食/美妆领域的头部博主相对更强。

据小红书官方数据,目前平台上有37个一级内容类目,200多个二级内容类目。从笔记来看,美妆类、生活记录类、娱乐类笔记数量多;从新类目增长来看,城市出行、音乐、旅游增长快。

据知微舆论场 ,2024年1月到7月,小红书共有热搜2424条,平均每天热搜12条。
涵盖兴趣爱好、赛事活动、生活记录、美妆护肤、明星文娱、文化旅游、知识成长、职场就业、情绪情感等热搜内容。

据英国《金融时报》,小红书2023年的营收达到37亿美元,增长85%;净利润为5亿美元,首次实现盈利。小红书的主要收入来源为广告业务,同时也在积极拓展其他业务。

强化“主理人”扶持,推动长线月,小红书link电商伙伴大会上推出“宝藏主理人计划”,千亿流量助力主理人成长,并对“蒲公英”“千帆”和“乘风”三大平台进行升级,希望带动直播做好长期运营。

小红书平台正在成为负面舆情事件热门发源地。据 ,2021年小红书平台舆情事件首发占比仅为0.9%,但到2023年则增长为12.8%。

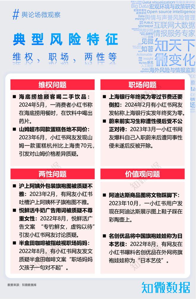
小红书爆发的负面舆情事件涉及较多的问题是维权问题、职场问题、两性问题及价值观问题。

小红书舆情事件传播中,存在一些不同于其他平台的传播特征。如用符号代指舆情对象,用多图、目录方式梳理舆情事件,隐蔽性强的“momo”账号爆料,从小红书平台扩散至微博平台等。





