时间:2025-11-25 19:35:39 浏览量:
中国多肽化妆品市场虽起步较晚,但凭借独特的市场活力和快速迭代的本土创新,已成为全球美妆行业增长最快的细分领域之一。
尽管国际品牌在肽类成分研发上拥有先发优势,但受限于市场战略错位和本土化不足,其技术积累并未转化为市场主导力。相反,以韩束为代表的国产品牌通过精准定位和技术突破,成功占据消费者心智,推动市场呈现国货主导、多极竞争的格局。截至2025年,该市场仍处于高速增长的发力前期,技术红利与消费升级将持续释放增长空间。

中国多肽化妆品市场正在迎来巨大的增长机遇。中金企信数据显示,2019年到2023年间,中国多肽化妆品的市场规模从47.3亿元飙升到122.1亿元,年复合增长率(CAGR)高达26.5%。FBeauty未来迹数据显示,2024年中国多肽化妆品市场规模达到194.5亿元,同比大涨59.3%。

成品端高速增长直接拉动了整条供应链,尤其是原料端的市场增长。据弗若斯特沙利文报告,中国多肽化妆品原料市场规模从2016年的6.3亿元增长至2021年的14.5亿元(CAGR 18.2%),预计2025年将达23.2亿元(2021—2025年CAGR 12.5%),2030年进一步攀升至32.4亿元。原料与成品市场的双重增长,标志着中国多肽产业开始进入黄金发展期。
国家药品监督管理局数据显示,截至2025年7月31日,将肽作为产品名称关键词备案的化妆品数量已经达到63510个,其中仍在有效期内的产品25727个。2022年到2025年新增相关产品备案数量也正呈上升趋势。

虽然国际品牌在肽类成分领域拥有较早的开发和应用历史,但大多数产品定位中高端市场,且没有品牌将多肽作为核心主力成分进行大规模市场推广,在中国市场并没有形成预期的先发优势。
以抖音渠道为例,按产品宣称以肽为核心关键词的产品所产生的交易额(GMV)计算,2024年韩束品牌以34.59%的市场份额处于绝对领先地位(第二名市场份额为4.1%)。Top10品牌中8个为中国品牌,清晰展现了国产品牌在该细分领域的统治力。
国货成功的关键在于:第一,资源集中投放:韩束抖音GMV的51.1%来自肽类产品,形成品牌-成分强关联认知;第二,大众价格带覆盖:国际品牌肽类产品均价相对较高,而韩束等主力单品定价200-400元,覆盖更广消费人群;第三,线上渠道高效转化:国货在抖音、小红书等平台的周转率较国际品牌高,加速心智渗透。

按产品类别分析,多肽在中国市场正被广泛用于护肤、彩妆、洗护发和口腔护理等产品中。其中多肽护肤品在多肽化妆品总市场规模中占比89.68%,是绝对的核心品类;其次为洗护发(5.95%)和口腔护理(1.67%),彩妆占比相对较小(0.94%)。

按成分来分析,2024年中国多肽化妆品中市场份额最大的是肌肽,以其为主打成分的产品销售额占多肽化妆品总销售额的22.85%;其次是环六肽-9(21.78%);乙酰基六肽-8和棕榈酰五肽-4分别占比11.25%和8.55%。成分竞争格局相对集中。

与玻色因、胶原蛋白、A醇等通常只有少数几种衍生物的成分不同,多肽是一个数量庞大且可设计的族群。因此,在产品应用上呈现出两大鲜明的创新特点:
第一,协同复配:在同一产品中组合使用多种多肽成分,或者将多肽与其他热门功效成分(如A醇、维C、玻色因、胶原蛋白、蓝铜肽等)进行搭配,形成协同增效的系统解决方案。这成为提升产品宣称价值和差异化的重要手段。
第二,成分迭代:持续开发新型多肽成分,通过引入新成分或对现有明星肽进行升级改造,驱动产品升级换代,保持市场新鲜感和技术领先形象。自2021年新原料备案制度开放以来,截至2025年7月,已有280款新原料完成备案,其中39款为肽类原料,为成分迭代提供了源头活水。

抗衰需求刚性化与年轻化:中国消费者,尤其是年轻一代(Z世代),对衰老问题的关注度显著提升且年龄不断前移,科学护肤理念普及对具有明确抗皱、紧致功效成分的需求激增。多肽作为公认的有效抗衰成分之一,自然受到追捧。
成分党深度影响市场:消费者获取信息能力增强,对化妆品成分、功效原理的关注度达到前所未有的高度。成分党群体通过社交媒体(如小红书、抖音、B站)深度研究并传播信息,驱动市场向功效明确成分可见科技背书的方向发展。多肽成分因其生物活性明确、作用机理相对清晰,成为成分党热衷研究和讨论的对象,品牌方也顺势加强多肽成分的宣传和教育(如韩束在抖音的强势营销)。
追求安全高效:相较于A醇等可能带来刺激性的成分,多数多肽成分具有温和、低刺激的特点,满足了消费者对高效且安全护肤方案的需求,受众面更广。

新原料备案制激活源头创新:2021年《化妆品监督管理条例》及配套法规实施,简化了新原料备案程序(尤其对风险程度较低的原料)。如表2和2.4节所示,肽类作为相对成熟的生物活性成分,成为新规下备案最活跃的类别之一(截至2025年7月共备案39款肽类新原料)。这极大降低了品牌获取新型、特色化肽原料的门槛和时间成本,为产品创新提供了丰富的弹药库。
功效宣称评价规范提升信任度:新规要求化妆品功效宣称需有科学依据支撑。虽然短期内增加了合规成本,但长远看,规范了市场,淘汰了无效或虚假宣传的产品,提升了消费者对宣称功效(尤其是抗衰等硬核功效)的信任度。拥有扎实科研背景和功效数据支撑的多肽产品,其宣称的可信度更高,更容易获得消费者认可。
生物技术进步与成本下降:多肽合成与修饰技术的持续进步(如固相合成、液相合成、酶法合成),使得大规模、高纯度、更具生物活性的多肽生产成为可能,成本也显著降低,为多肽在化妆品中的广泛应用奠定了基础。
配方技术进步:解决多肽稳定性(易降解)、透皮吸收率等应用瓶颈的配方技术不断成熟(如脂质体包裹、微囊化、肽前体设计等),有效提升了多肽成分在最终产品中的活性和生物利用度,确保其宣称功效得以实现。
本土供应链崛起:中国本土原料供应商在多肽领域的技术实力和产能快速提升,能够提供种类丰富、性价比高、定制化强的多肽原料解决方案(如表6中国产品牌的广泛应用),有力支撑了国产品牌的创新速度和成本优势,是国货主导格局形成的关键支撑。


中国多肽化妆品市场是一个充满活力且独具特色的高速增长的新兴市场。其核心特征表现为:市场规模爆发式增长、国产品牌凭借精准定位和营销主导格局、应用以护肤为核心且功效诉求高度聚焦(抗皱紧致、保湿修护)、成分竞争集中(肌肽、环六肽-9领先)、创新路径清晰(协同复配与成分迭代并行)。
市场的强劲增长由三大核心引擎驱动:消费者(尤其是年轻群体)对抗衰等功效的刚性需求升级与成分党文化的深度影响;政策法规改革(新原料备案制、功效宣称评价)释放的创新活力与提升的市场信任度;生物技术、配方技术及本土供应链成熟带来的科技支撑。
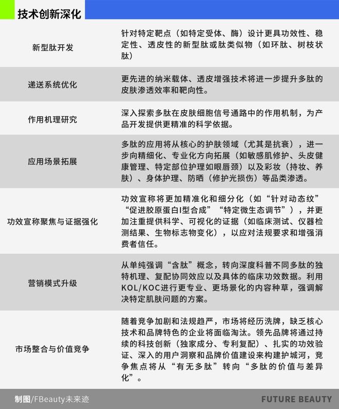
展望未来,市场在面临同质化、教育成本、功效验证和合规等挑战的同时,将朝着技术创新深化(新肽开发、递送优化)、应用场景拓展、功效宣称精准化与证据强化、营销模式升级(深度科普、场景化方案),以及市场整合与价值竞争的方向发展。
能否在多肽这一广阔赛道上持续创新、有效沟通价值、并建立坚实的科技与品牌壁垒,将是国内外品牌赢得未来竞争的关键。国际品牌需调整策略以更好适应中国市场的快节奏和创新需求,而本土品牌则需要巩固先发优势,向真正的科技驱动型品牌迈进。
特别声明:以上内容(如有图片或视频亦包括在内)为自媒体平台“网易号”用户上传并发布,本平台仅提供信息存储服务。
湖南出现历史上最荒唐法官!判男方净身出户,然后跟拿到全部资产的女方结婚
退役功勋舰卖出好价:朝鲜拒收、巴铁嫌弃,这国海军捡了大便宜
日本防卫大臣小泉进次郎视察冲绳自卫队基地,加速与那国岛中程防空导弹部署,系距中国台湾最近岛屿
加拿大留学7年,95后小伙回杭开奔驰摆摊卖盒饭!“大家都只活一次,重要的就是体验生活”
KD缺席汤普森28+7+8火箭终结太阳3连胜,申京18+5布克18分6失误
重磅发布!2026 THE全球大学就业力正式发布:雇主最“上头”的院校名单来了





